Last updated: 12/3/2024 4:44:13 PM
Licensing Management Platform Integration (LMPI) provides a full set of APIs for subscription
management. LMPI enables Trend Micro's partners to create, update, and disable subscriptions
and licenses for customers easily and without any manual work.
The following are three common scenarios in which partners can invoke APIs to manage
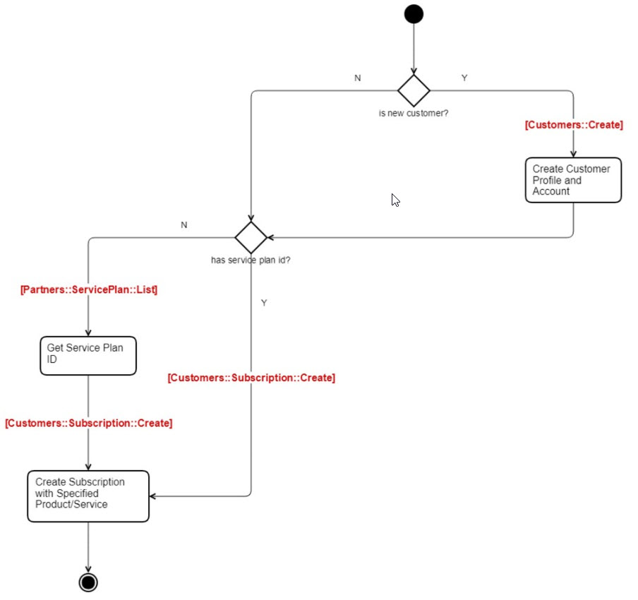
their customers' licenses, followed by visualizations of each scenario's user flow.
-
Creating a subscription: Each license of a product or service must be associated with a unique subscription. Partners manage customers' product or service licenses by managing their subscriptions. To enable a valid license, the partner must first create a subscription for the customer.
-
Updating a subscription: Partners can update customers' valid subscriptions in several ways, including increasing or decreasing the number of license units provisioned for a product or service, as well as adjusting a license's expiration date.
-
Disabling a subscription: Partners can cancel a valid subscription to make a product or service immediately unavailable to a customer.
NoteIn the images below, the red text indicates the specific APIs to invoke at different
steps of the flow.
|
Creating a subscription

Updating a subscription

Disabling a subscription

